
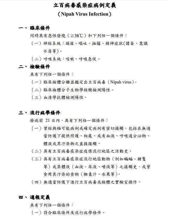
印度近期爆發「立百病毒」,根據世界衛生組織(WHO)資料顯示,立百病毒致死率高達40%至75%。我國疾病管制署今(2)日正式公告新增立百病毒感染癥(Nipah Virus Infection)為第五類法定傳染病。

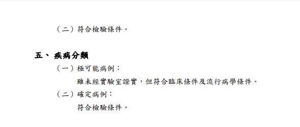
疾管署今日發佈致醫界通函,宣佈衛生福利部自115年4月2日公告新增立百病毒感染癥(Nipah Virus Infection)為第五類法定傳染病,疾病管制署(下稱疾管署)依國際相關指引訂定病例定義,籲請醫師于臨床診治如發現符合通報定義之病例,應于24小時內至傳染病通報系統(NIDRS)通報,並依感染管制措施指引進行疑似病例採檢送驗及隔離治療。
立百病毒感染癥為人畜共通傳染病,主要傳染方式為未受防護下直接接觸病豬或其受汙染組織、食用遭果蝠(狐蝠屬)尿液或唾液汙染的食物,如生椰棗樹汁或受汙染水果,以及醫療照護機構、病患家屬及照顧者間之密切接觸。醫師如遇符合通報定義之疑似個案,應優先收治于負壓隔離病房進行治療,並採取嚴格的接觸、飛沫及空氣傳播防護措施。
對疑似立百病毒感染癥病人之檢體採檢送驗,可採集病人發病期內鼻咽擦拭液、咽喉擦拭液或腦脊髓液,需採A類(P620)感染性物質包裝,並以2-8°C送至疾管署檢驗及疫苗研製中心檢體單一視窗進行檢驗。


有關立百病毒感染癥疫情資訊或防治措施,請參閱疾管署全球資訊網該疾病專區(首頁>傳染病與防疫專題>傳染病介紹>第五類法定傳染病>立百病毒感染癥)。